GM1215 是共模半导体基于深耕红外成像市场,推出的新一代超低噪声 LDO,向下兼容LT3042,同时针对红外机芯的严苛需求做了专门优化,提供更适合红外应用的解决方案。
GM1215 在保持与 LT3042 完全兼容的同时,GM1215 增加了 I²C 在线调压功能,可实时微调输出电压,解决了红外探测器在不同环境温度下的偏置漂移问题。
通过 I²C 在线调压、更低噪声和更高 PSRR,为红外成像系统提供了更契合场景的供电方案。
无论是通信设备、医疗设备还是汽车电子,都需要一种能够提供低功耗、低噪声、超高电源抑制比(PSRR)以及快速响应的线性稳压电源。今天,我们非常荣幸地向大家介绍一款全新的高性能线性稳压电源——GM1215。
面向红外的关键特性:
01 更加灵活的电压配置,方便传感器的校准
02 更小的方案体积,节省外围调压电路面积和成本
03 更大的SET电流,在枪瞄、汽车、机器人、无人机等强震动环境中,减少钽电容漏电流对输出电压的影响
04 更低的低频段噪声

产品介绍
GM1215 是一款高性能低压差线性稳压电源,其采用的低功耗、低噪声和超高电源抑制比(PSRR)架构对噪声敏感的信号采集和无线通信应用供电。GM1215 被设计为一个高性能电流基准后跟随一个高性能电压缓冲器,其可容易地通过并联以进一步降低噪声、增加输出电流和改善 PCB 上的散热量。
GM1215 可在 233mV 典型压差电压条件下提供 200mA。正常工作静态电流的典型值为 0.5mA,并在停机模式中低于1µA。该器件通过片外电阻调节输出电压,能够在宽输出电压范围(0V 至 15V)内保持单位增益工作,从而提供几乎恒定的输出噪声、PSRR、带宽和负载调整率,并且这些性能与输出电压无关。GM1215 可通过 I2C 通信接口调节 SET 引脚电流以实现在线调节输出电压。此外,该稳压电源还拥有可编程电流限值、快速启动和用于指示输出电压调节的可编程电源良好信号。
GM1215 能够在采用 4.7µF(最小值)陶瓷输出电容的情况下实现稳定。内置保护功能电路包括内部电流限制和过热保护。
GM1215 采用 2mm x 2mm 12 引脚 QFN 和 3mm x 3mm 10引脚 DFN 封装,均可工作在-55°C 至+125°C 温度范围。
GM1215 DFN 封装可替代 ADI 的 LT3042 ,QFN 封装适用于小型化设计并可通过I2C在线调压。
产品特性
产品应用

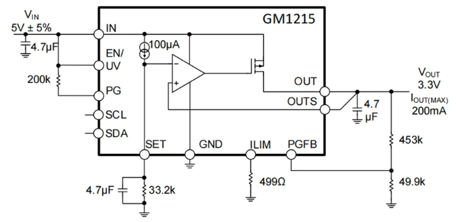
典型应用框图
产品优势
极致的噪声控制与电源抑制能力
GM1215 的超低噪声特性是其核心优势之一。在 10kHz 频率下,其点噪声仅为 7nV/√Hz,RMS 噪声低至 3µVRMS,这意味着在高频信号处理和精密测量等对噪声极为敏感的应用中,GM1215 能够为设备提供纯净的电源,有效避免噪声对信号的干扰,从而提高设备的整体性能和测量精度。同时,高达 77dB 的超高 PSRR(在 100kHz 下)使其能够轻松应对复杂的电源环境,将电源中的纹波和噪声抑制到极低水平,确保输出电压的稳定性。相比LT3042的100uA SET引脚电流,GM1215将SET引脚电流提高至200uA,增强对外部振动和冲击等干扰的免疫能力。
灵活的输出电压调节与精准控制
通过 I2C 通信接口,用户可以方便地调节 GM1215 的 SET 引脚电流,从而实现对输出电压的在线调节。SET 引脚电流的调节范围为 0 至 200µA,步进仅为 0.75µA,配合单个 SET pin 电阻器,能够实现从 0V 至 15V 的宽输出电压范围,满足不同设备在不同工作状态下的电压需求。这种灵活的调节方式不仅提高了电源的通用性,还为用户提供了极大的便利,使其可以根据实际应用需求快速调整电源参数,无需复杂的外围调压电路。
高效的电流输出与低压差特性
GM1215 能够提供高达 200mA 的输出电流,满足大多数中低功率设备的需求。同时,其低压差电压典型值仅为 184mV,这意味着在轻负载或低输入电压条件下,GM1215 仍能保持高效的能量转换,减少能量损耗,提高电源的整体效率。这对于需要在电池供电或输入电压较低的环境中工作的设备来说尤为重要,能够有效延长设备的续航时间或在有限的输入电压范围内提供更稳定的输出。
强大的保护功能与可靠性
为了确保设备的安全运行,GM1215 内置了多重保护功能。内部电流限制功能可以防止因负载短路或过载而导致的损坏;高精度使能/欠压闭锁功能能够确保在输入电压低于设定阈值时关闭电源,避免设备在不稳定电压下工作;可编程电源良好信号则为用户提供了一个直观的电源状态指示,便于监控和控制设备的启动过程。此外,GM1215 还具备热停机保护功能,当芯片温度超过设定阈值时,将自动关闭电源,防止因过热而造成的损坏,极大地提高了产品的可靠性和使用寿命。
便捷的并联扩展能力
GM1215 支持通过并联多个器件来进一步降低噪声、增加输出电流和改善 PCB 上的散热量。这种并联扩展能力为用户提供了更大的灵活性,使其可以根据实际需求轻松扩展电源的输出能力。通过简单的并联连接,多个 GM1215 可以协同工作,实现更高的输出电流和更低的输出噪声,同时分散热量,提高系统的整体性能和可靠性。这对于需要高电流输出或对噪声要求极高的应用来说是一个非常实用的功能,无需更换电源模块或增加额外的散热措施。
紧凑的封装与宽温度范围适应性
GM1215 提供 2mm x 2mm 12 引脚 QFN 紧凑的封装形式,能够在有限的空间内实现高性能的电源解决方案。这种紧凑的封装不仅节省了 PCB 空间,还便于集成到各种小型化设备中。此外,GM1215 能够在 -55°C 至 +125°C 的宽温度范围内稳定工作,使其能够适应各种恶劣的工作环境,无论是高温、低温还是温度变化频繁的场合,都能保持稳定的性能输出,确保设备的可靠运行。
对标产品

竞品参数对比

GM1215 把“超低噪声”与“数字可调”、“易并联”结合,且 DFN-10 封装可直接替换LT3042,成本更低。对 200 mA 以内、需要数字控制的小尺寸新设计,GM1215 是极具吸引力的国产替代方案。
订购指南

GM1215 的推出,为高性能超低噪声线性稳压电源市场带来了一款极具竞争力的产品。其小尺寸、低功耗、低噪声、超高 PSRR、数字在线调压、低压差特性、强大的保护功能以及便捷的并联扩展能力,使其在众多电源解决方案中脱颖而出。无论是在通信、医疗、工业还是汽车电子等领域,GM1215 都能够为设备提供稳定、纯净、可靠的电源支持,助力设备实现更高的性能和更好的用户体验。随着 GM1215 的广泛应用,我们相信它将为电子设备的性能提升和技术创新注入新的动力,开启超低噪声、超高 PSRR 线性稳压电源的新时代。
同系列产品—GM1200介绍
共模半导体推出的超低噪声、超高PSRR线性稳压电源GM1200是首款国内可完美替代LT3042的芯片,并荣获第十八届“中国芯”优秀技术创新产品奖。
GM1200是比电池噪声还低的电源芯片,其性能达到了世界领先水平,凭借超高性能指标和快速的量产落地能力,被广泛应用于工业/通信/医疗/汽车等领域,填补了我国在超低噪声、高PSRR电源芯片领域的空白,在提高国产替代率上具有重大意义。