产品特性
超低 RMS 噪声:1.8µVRMS 输出电压范围:1V 至 15V
超低点噪声:6nV/√Hz(在 10kHz) VIOC 调整前级电源电压以实现最小功耗(DFN12 封装)
超高 PSRR:120dB(在 100Hz),62dB(在 2MHz) 可编程电源良好
输出电流:500mA 快速启动能力
宽输入电压范围:2.6V 至 20V 高精度使能/欠压闭锁
单个 SET pin 电容改善噪声和 PSRR 可并联多个器件以降低噪声和提供较高的电流
100µA SET 引脚电流:±1% 初始精度 第二重保护功能:内部电流限制
单个 SET pin 电阻器设置输出电压 最小输出电容:10µF(陶瓷)
可编程电流限值 10 引脚 3mm x 3mm DFN 封装
低压差电压:180mV 12 引脚 4mm x 4.9mm DFN12 封装和 MSOP-12 管脚兼容
产品应用
RF 电源、PLL、VCO、混频器、低噪声放大器(LNA)
超低噪声仪表及工业相机
高速/高精度数据转换器
医疗成像、超声诊断
红外传感
高精度电源
用于开关电源的后置稳压电源
产品详情
GM1205 是一款高性能低压差线性稳压电源,其采用的超 低噪声和超高电源抑制比(PSRR)架构对噪声敏感的信号采 集和无线通信应用供电。GM1205 被设计为一个高性能电流基 准后跟随一个高性能电压缓冲器,其可容易地通过并联以进一步降低噪声、增加输出电流和改善 PCB 上的散热量。
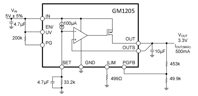
GM1205 可在 180mV 典型压差电压条件下提供 500mA。正常工作静态电流的典型值为 3.1mA,并在停机模式中低于1µA。该器件通过片外电阻调节输出电压,能够在宽输出电压范围(1V 至 15V)内保持单位增益工作,从而提供几乎恒定的 输出噪声、PSRR、带宽和负载调整率,并且这些性能与输出电压无关。此外,该稳压电源还拥有可编程电流限值、快速启动和用于指示输出电压调节的可编程电源良好信号。
GM1205 能够在采用 10µF(最小值)陶瓷输出电容的情况下实现稳定。内置保护功能电路包括内部电流限制和过热保护。GM1205 采用耐热性能增强型 10 引脚 3mm x 3mmDFN10 封装和 12 引脚 4mm x 4.9mm DFN12 封装。其中DFN12 封装 VIOC 跟随功能可控制前级开关电源输出电压以维持 GM1205 恒定的压差,从而实现最小化功耗。